全国修车大队信息论坛,2025长沙qm论坛,广州蒲典体验报告论坛,广州蒲友论坛2025

鹏通

400-1598-021
热门关键词: 进口报关代理 进口清关 木材进口报关 二手机械进口清关 临时进出口代理

民用爆炸物品进出口报关流程

作者:编辑:来源:潍坊市供应链协会发布日期:2022-11-23
信息摘要:

办理流程

(一)申请民用爆炸物品进出口的单位,通过国际贸易“单一窗口”在线提交申请材料。

(二)工业和信息化部接到申请后,在国际贸易“单一窗口”进行形式审查,视申请是否属于本发证机关法定职权范围、表格填写是否正确、申请材料是否齐全、是否符合法定形式等,在5个工作日内决定是否受理。

1.予以受理的,在国际贸易“单一窗口”直接受理。

2.申请材料不齐全或者不符合法定形式的,应当一次性告知申请人需要补正的全部内容。

(三)工业和信息化部对已受理的申请资料进行审核,提出审核意见。

1.审核合格的,在国际贸易“单一窗口”生成审批单号,并提交给企业。

2.审核不合格的,在国际贸易“单一窗口”将申请材料退回,并说明理由。

(四)企业将国际贸易“单一窗口”生成的审批单打印并加盖公章后寄递安全生产司。

(五)工业和信息化部对审批单提出审批意见。

1.审批合格,在《民用爆炸物品审批单》上加盖安全生产司行政许可专用章后,寄递相关企业,并将审批结果发送海关。

2.审批不合格,在国际贸易“单一窗口”将申请材料退回,并说明理由。

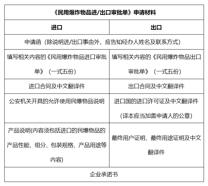
申请材料

1.png

本文标签:

Copyright @ 版权所有:鹏通供应链-进口报关代理 粤ICP备19098061号-1