全国修车大队信息论坛,2025长沙qm论坛,广州蒲典体验报告论坛,广州蒲友论坛2025

鹏通

400-1598-021
热门关键词: 进口报关代理 进口清关 木材进口报关 二手机械进口清关 临时进出口代理

兽药进口报关流程

作者:编辑:来源:潍坊市供应链协会发布日期:2022-11-23
信息摘要:

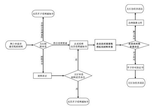
1.申请流程

申请人在农业农村部政务服务大厅兽药窗口递交《兽药进口申请表》及其相关材料。申请流程见下图:

2.png

2.申请材料

兽药进口(通关单)申请需提交以下材料:

(1)《兽药进口申请表》一式一份(原件)。

(2)科研项目立项报告、试验方案等材料(适用于少量科研用兽药)。

(3)农业农村部兽药评审中心审查意见文件(适用于进口注册兽药样品、对照品、标准品、菌(毒、虫)种、细胞等)。

国内急需兽药进口,兽药进口(通关单)申请还应提供以下材料:

(4)进口单位的《兽药经营许可证》复印件。

(5)代理合同(授权书)和购货合同复印件;

(6)生产企业所在国家(地区)兽药管理部门出具的批签发证明(适用疫苗);

(7)产品出厂检验报告;

(8)装箱单、提运单和货运发票复印件。

本文标签:

Copyright @ 版权所有:鹏通供应链-进口报关代理 粤ICP备19098061号-1